首页·新闻·公棚·协会· 俱乐部 ·商城·论坛·鸽问·日记·分类·鸽业·鸽舍·图库·寻鸽·播客·APP·投稿·帮助· 会员区
中信网

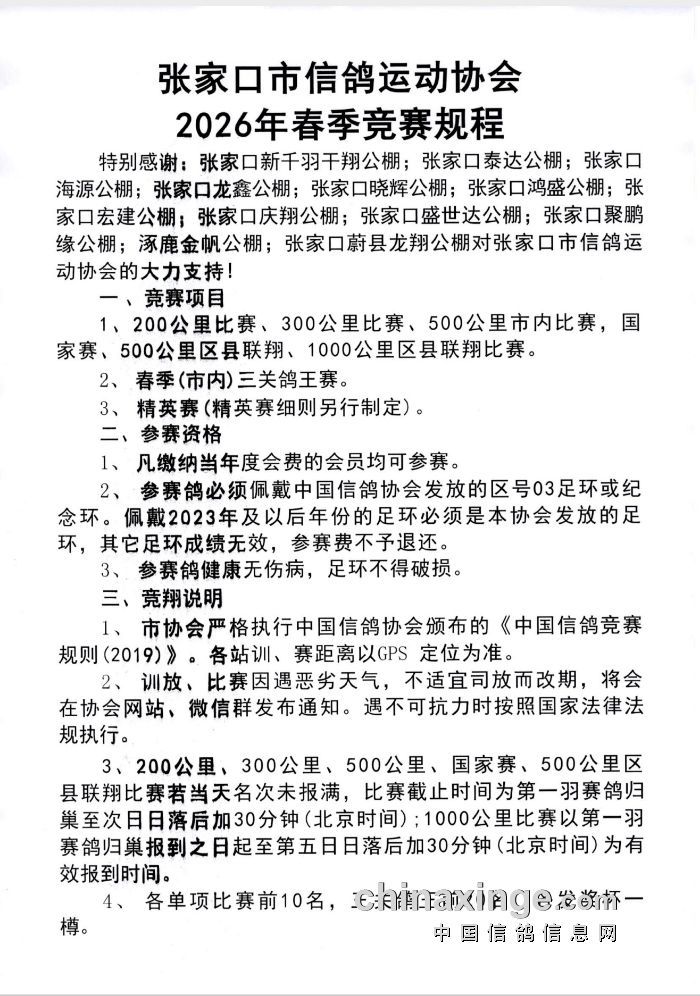
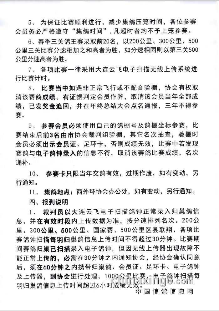
2026年春季竞赛规程(新)

2026-4-16 20:53:20 张家口市信鸽运动协会分享
















   
 

 发布时间:2026-4-16 20:53:20 刷新时间:2026-4-16 20:53:20 打印关闭窗口

 相关信息:
  • 关于《2026年公棚、俱乐部竞赛》监赛的公告 (2026-4-24 11:09:57)
  • 2026年春季200公里比赛前300名成绩 (2026-4-24 11:03:11)
  • 2026年春季200公里取消比赛成绩的公告 (2026-4-24 10:58:34)
  • 关于对《2026年春季竞赛规程》 进行调整的通知 (2026-4-16 20:51:50)
  • 2026年春季竞赛规程 (2026-3-13 14:36:19)
  • 关于召开2026年度公棚工作会议的通知 (2026-3-5 12:54:19)
  • 关于召开2025年度工作总结暨颁奖大会的通知 (2026-3-8 0:24:37)
  • 关于召开第一届理事会第四次理事、监事会议的通知 (2026-3-5 15:25:56)
  • 关于发放秋季各项比赛奖金的通知 (2025-12-10 10:11:41)
  • 龙翔公棚2025年解款公告 (2025-11-10 13:45:16)
  • 手机中信网

    首 页  │  推广方式  │  客服中心  │  加盟中心  │  意见建议  │  网站导航  │  APP下载

    Copyright © 2000-2026 www.ChinaXinge.com All Rights Reserved
    中国.深圳 电话:0755-28156678、28156809 传真:0755-28156678
    我要投稿 建议反馈及投诉
    《中华人民共和国增值电信业务经营许可证》ICP证编号:粤B2-20040374
    粤公网安备 44030902002110号