首页·新闻·公棚·协会· 俱乐部 ·商城·论坛·鸽问·日记·分类·鸽业·鸽舍·图库·寻鸽·播客·APP·投稿·帮助· 会员区
中信网

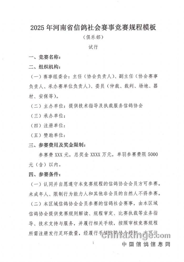
关于印发《2025年河南省信鸽社会赛事规程模板》的通知(下)

2025-1-15 14:45:50 河南省信鸽协会分享



   
 

 发布时间:2025-1-15 14:45:50 刷新时间:2025-1-15 14:45:50 打印关闭窗口

 相关信息:
  • 关于2026年河南省信鸽公棚比赛申办审核工作的通知 (2026-4-16 15:16:51)
  • 关于举办2026年河南省春季信鸽联翔赛的通知 (2026-4-16 15:14:59)
  • 关于组织参加2026年“第二十六届信鸽国家赛”的通知 (2026-4-16 15:13:10)
  • 关于2026年河南省信鸽比赛的通知 (2026-4-16 15:11:11)
  • 关于印发《2025年河南省各级信鸽协会竞赛规程模板(试行)》的通知 (2025-1-15 14:51:04)
  • 关于印发《2025年河南省信鸽社会赛事规程模板》的通知(上) (2025-1-15 14:43:55)
  • 关于印发《2025年河南省信鸽竞赛活动管理规定(试行)》的通知 (2025-1-15 14:31:28)
  • 河南省信鸽协会关于申报2025年度信鸽社会赛事活动的通知 (2025-1-9 21:20:33)
  • 关于禁止在郑州新郑国际机场净空保护区内开展信鸽养殖、放飞等各类信鸽活动的通知 (2024-9-19 16:06:04)
  • 关于举办2024年河南省信鸽项目裁判员培训班的通知 (2024-9-10 14:59:56)
  • 手机中信网

    首 页  │  推广方式  │  客服中心  │  加盟中心  │  意见建议  │  网站导航  │  APP下载

    Copyright © 2000-2026 www.ChinaXinge.com All Rights Reserved
    中国.深圳 电话:0755-28156678、28156809 传真:0755-28156678
    我要投稿 建议反馈及投诉
    《中华人民共和国增值电信业务经营许可证》ICP证编号:粤B2-20040374
    粤公网安备 44030902002110号