首页·新闻·公棚·协会· 俱乐部 ·商城·论坛·鸽问·日记·分类·鸽业·鸽舍·图库·寻鸽·播客·APP·投稿·帮助· 会员区
中信网

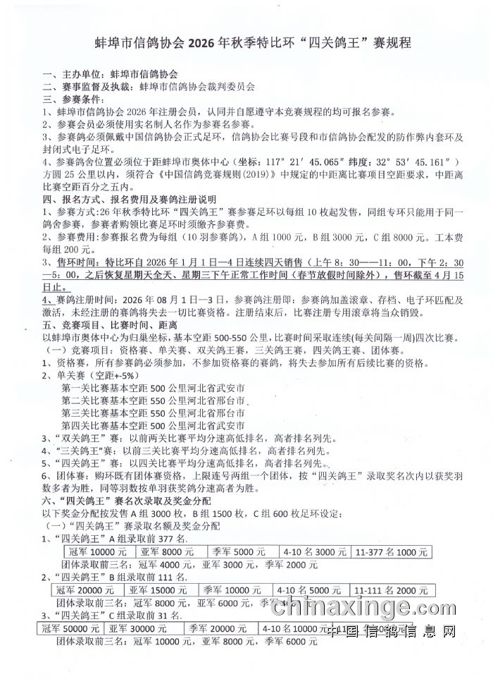
蚌埠市信鸽协会2026年秋季特比环“四关鸽王”赛竞赛规程

2025-12-29 11:15:38 安徽省蚌埠市信鸽协会分享



   
 

 发布时间:2025-12-29 11:15:38 刷新时间:2025-12-29 11:15:38 打印关闭窗口

 相关信息:
  • 蚌埠市信鸽协会关于2026年会员注册等事项的通知 (2025-12-28 10:11:54)
  • 蚌埠市信鸽协会关于2025年年终颁奖典礼暨精英赛鸽公司特比环“四关鸽王”拍卖会的通知 (2025-12-18 17:34:44)
  • 蚌埠精英赛鸽公司2025年秋季特比环“四关鸽王”靓照欣赏(56-65名) (2025-12-7 9:33:19)
  • 蚌埠精英赛鸽公司2025年秋季特比环“四关鸽王”靓照欣赏(46-55名) (2025-12-7 9:30:35)
  • 蚌埠精英赛鸽公司2025年秋季特比环“四关鸽王”靓照欣赏(31-45名) (2025-12-7 9:27:53)
  • 蚌埠精英赛鸽公司2025年秋季特比环“四关鸽王”靓照欣赏(16-30名) (2025-12-7 9:24:10)
  • 蚌埠精英赛鸽公司2025年秋季特比环“四关鸽王”靓照欣赏(1-15名) (2025-12-7 9:19:33)
  • 蚌埠精英赛鸽公司2025年秋季特比环第四关500公里临西站成绩 (2025-11-26 11:01:32)
  • 蚌埠精英赛鸽公司2025年秋季特比环“四关鸽王”成绩 (2025-11-26 11:00:27)
  • 蚌埠精英赛鸽公司2025年秋季特比环“四关鸽王”、育种赛、精英赛及团体赛成绩 (2025-11-26 10:59:19)
  • 手机中信网

    首 页  │  推广方式  │  客服中心  │  加盟中心  │  意见建议  │  网站导航  │  APP下载

    Copyright © 2000-2025 www.ChinaXinge.com All Rights Reserved
    中国.深圳 电话:0755-28156678、28156809 传真:0755-28156678
    我要投稿 建议反馈及投诉
    《中华人民共和国增值电信业务经营许可证》ICP证编号:粤B2-20040374
    粤公网安备 44030902002110号