首页·新闻·公棚·协会· 俱乐部 ·商城·论坛·鸽问·日记·分类·鸽业·鸽舍·图库·寻鸽·播客·APP·投稿·帮助· 会员区
中信网

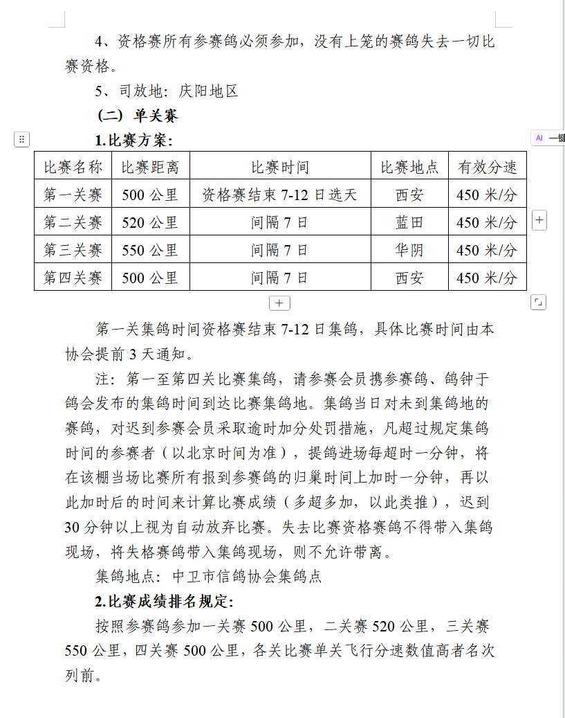
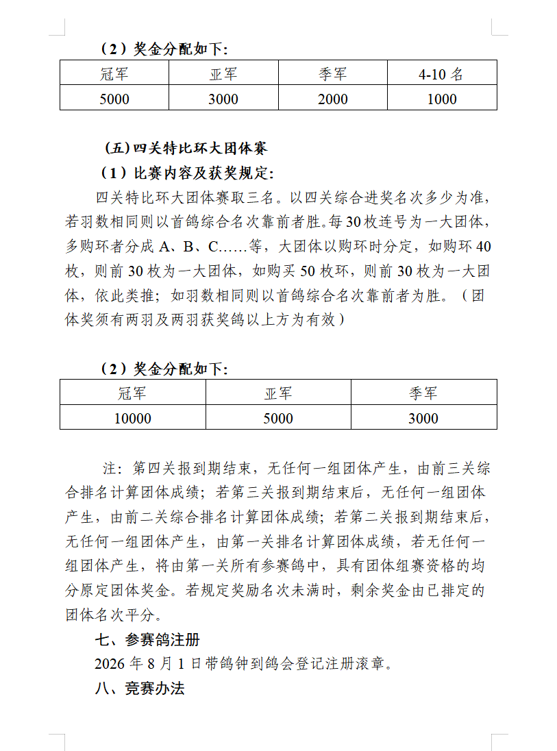
2026年中卫市信鸽协会“100组”特比环秋季四关综合比赛规程(草案)

2025-12-25 15:50:55 宁夏中卫市信鸽协会分享


   
 

 发布时间:2025-12-25 15:50:55 刷新时间:2025-12-25 15:50:55 打印关闭窗口

 相关信息:
  • 2025年秋季第四关500公里开笼通知 (2025-11-18 8:52:22)
  • 2025年中卫市信鸽协会秋季第三关500公里成绩 (2025-11-11 16:46:23)
  • 2025年中卫市信鸽协会秋季第二关550公里成绩 (2025-11-11 16:41:00)
  • 2025年秋季第三关500公里开笼通知 (2025-11-11 8:07:45)
  • 2025年秋季第二关550公里开笼通知 (2025-11-3 8:11:15)
  • 2025年中卫市信鸽协会首关500公里成绩 (2025-10-26 19:45:05)
  • 2025年秋季首关500公里开笼通知 (2025-10-26 8:27:14)
  • 首关500公里比赛集鸽通知 (2025-10-22 9:48:16)
  • 300公里奖金发放通知 (2025-10-1 13:02:26)
  • 2025年秋季300公里资格赛成绩 (2025-9-30 17:38:10)
  • 手机中信网

    首 页  │  推广方式  │  客服中心  │  加盟中心  │  意见建议  │  网站导航  │  APP下载

    Copyright © 2000-2025 www.ChinaXinge.com All Rights Reserved
    中国.深圳 电话:0755-28156678、28156809 传真:0755-28156678
    我要投稿 建议反馈及投诉
    《中华人民共和国增值电信业务经营许可证》ICP证编号:粤B2-20040374
    粤公网安备 44030902002110号