首页·新闻·公棚·协会· 俱乐部 ·商城·论坛·鸽问·日记·分类·鸽业·鸽舍·图库·寻鸽·播客·APP·投稿·帮助· 会员区
中信网

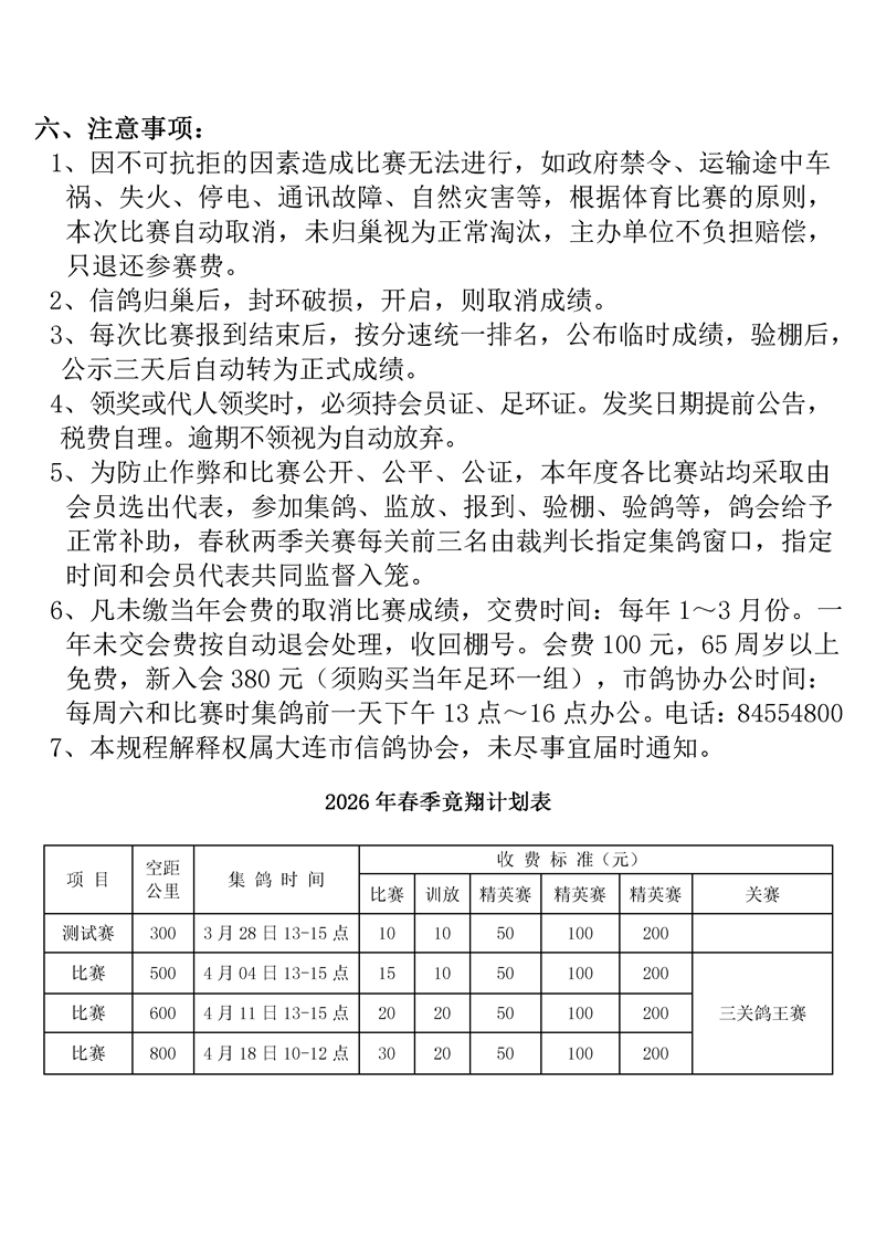
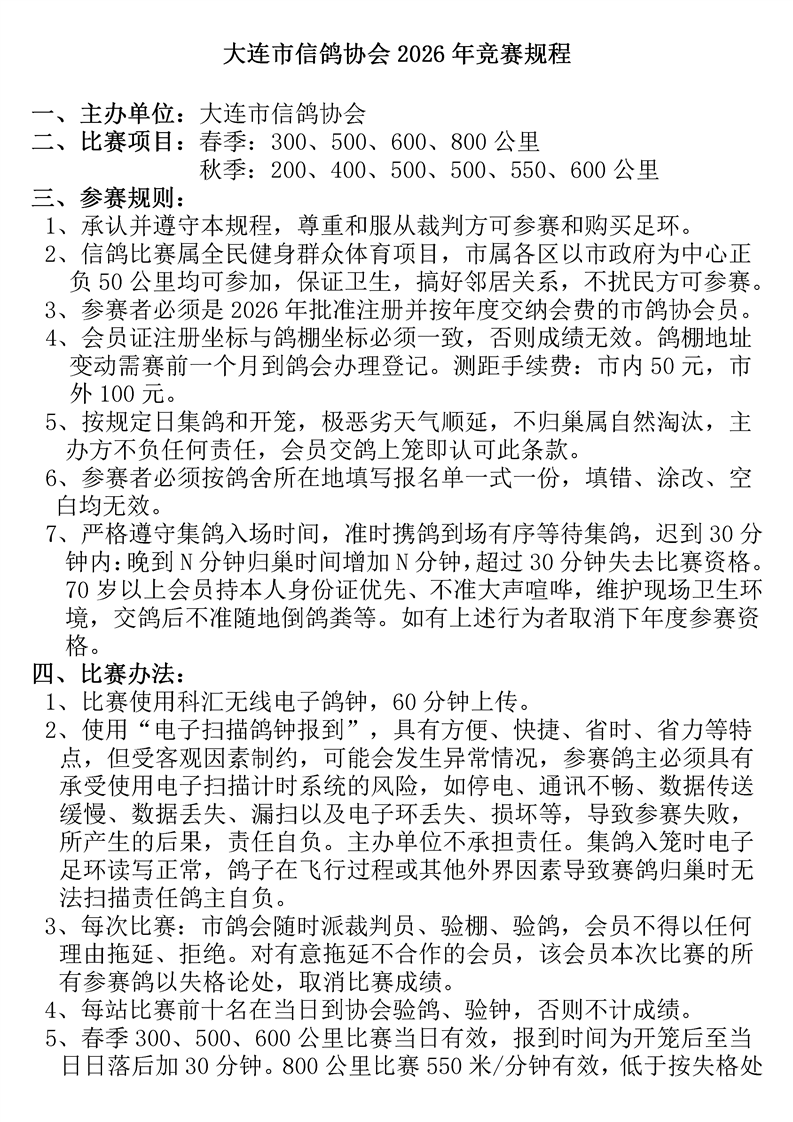
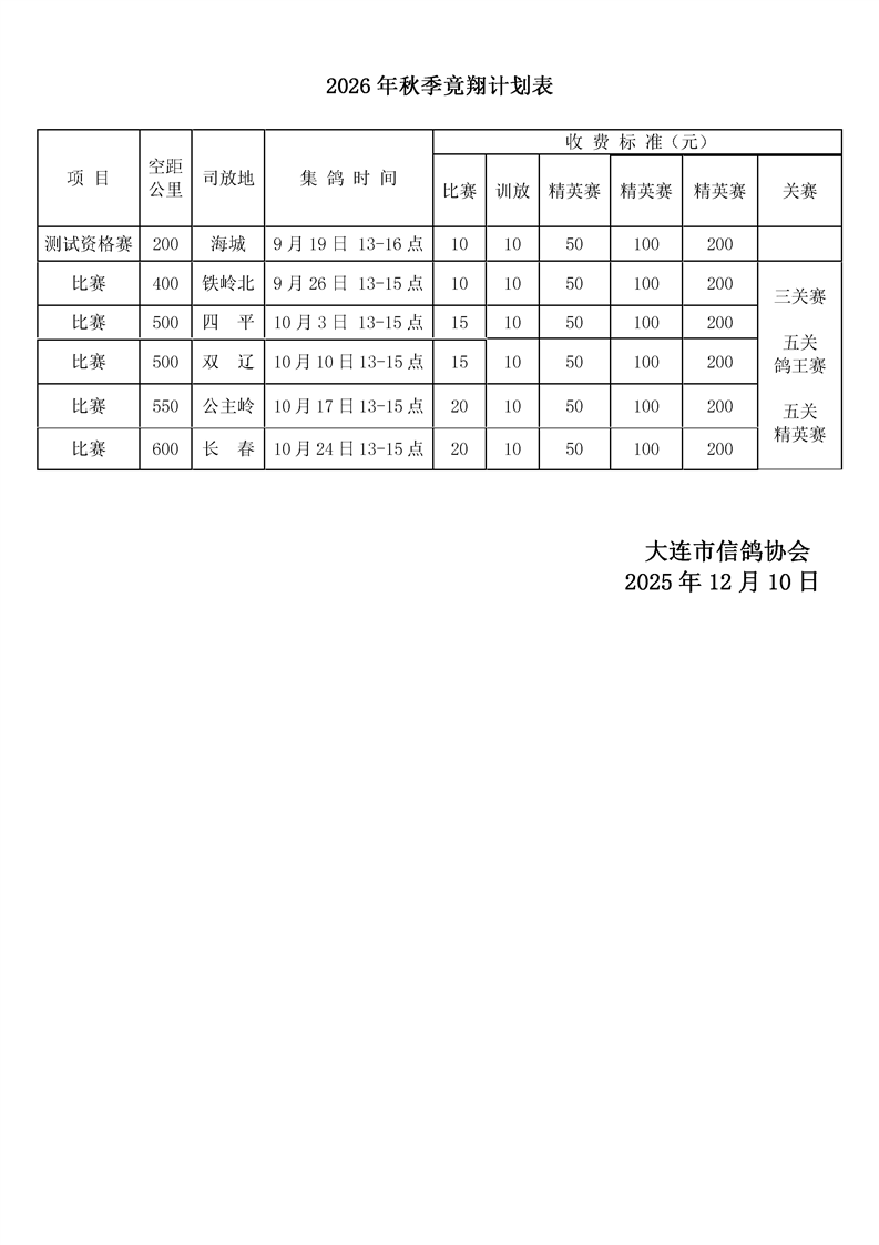
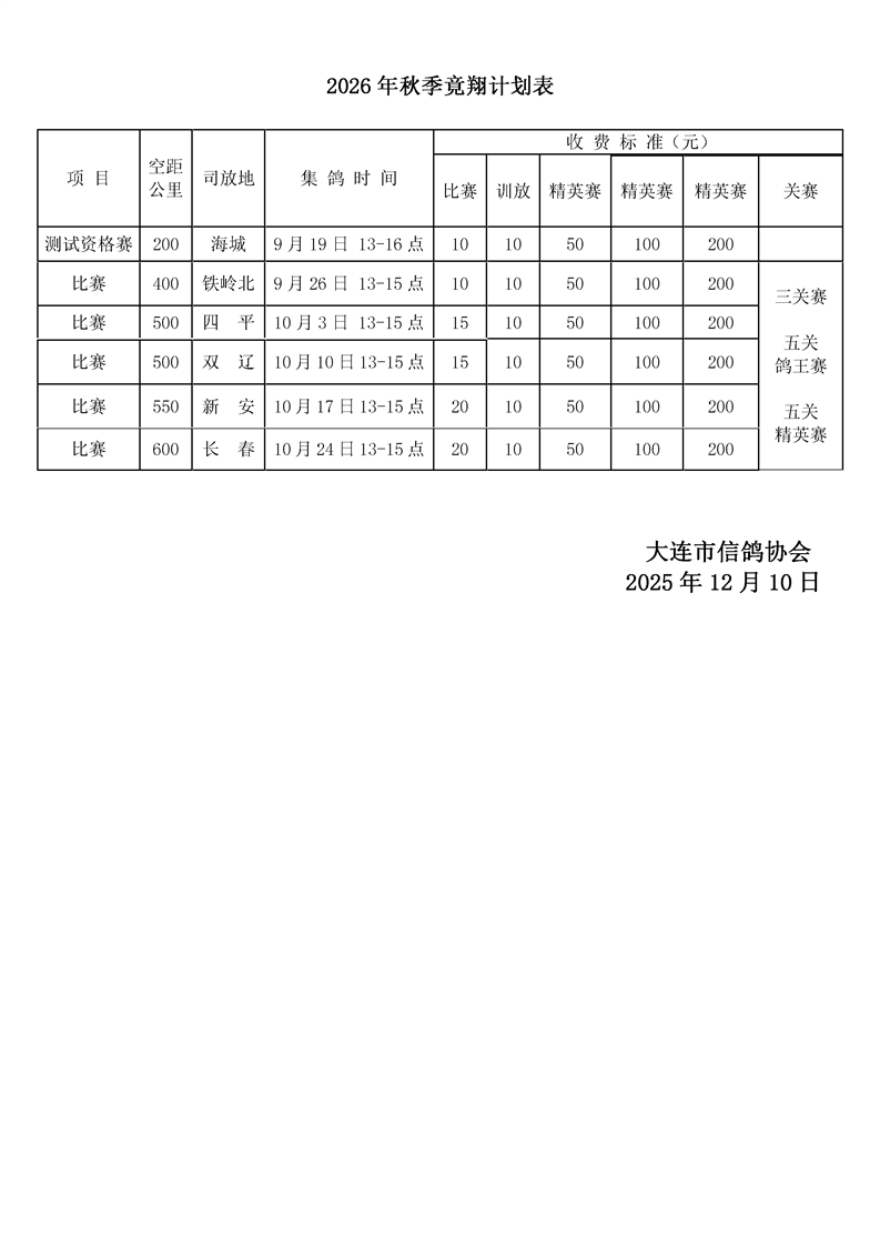
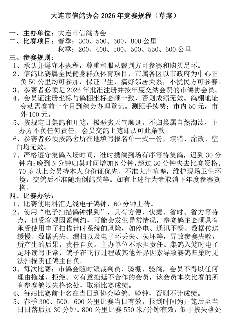
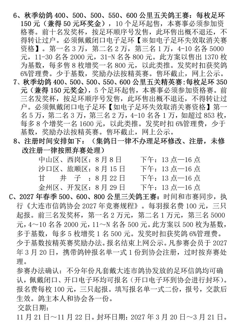
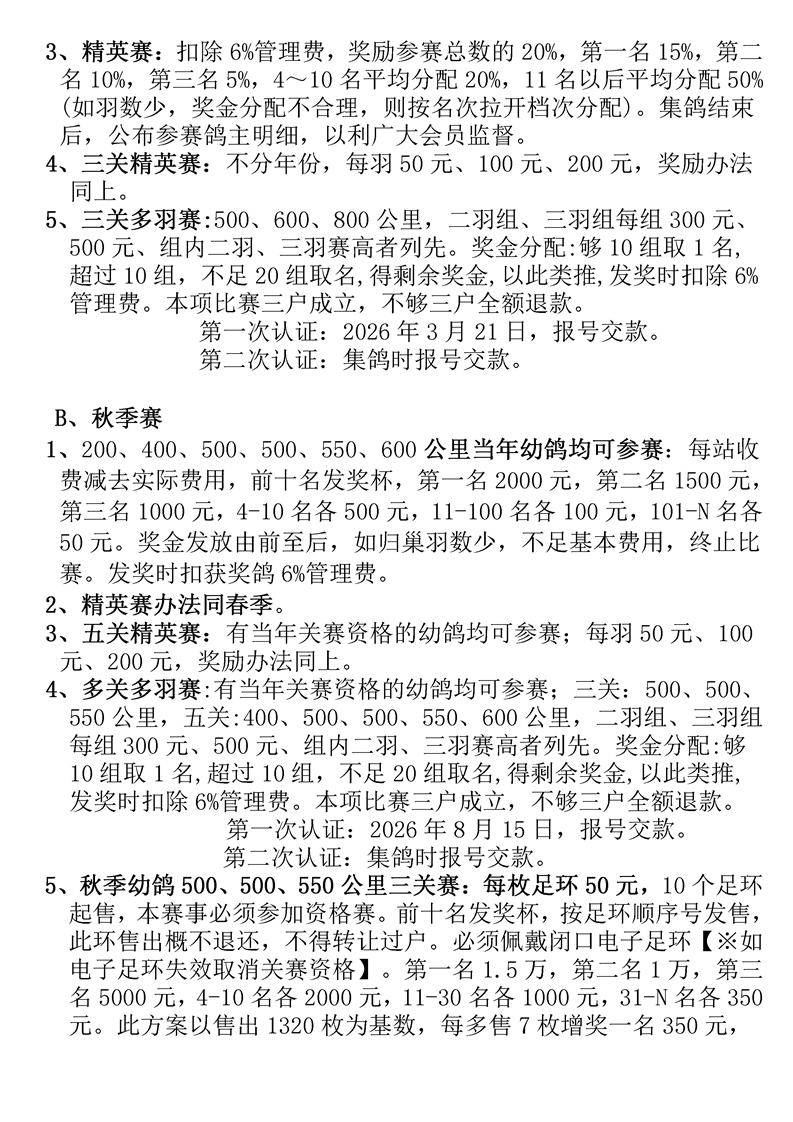
大连市信鸽协会2026年竞赛规程(草案)

2025-12-10 7:04:00 辽宁大连市信鸽协会分享








   
 

 发布时间:2025-12-10 7:04:00 打印关闭窗口

 相关信息:
  • 2026年春季三关鸽王赛参赛明细 (2025-11-24 21:10:00)
  • 2025年秋五关鸽王赛前十验棚照片 (2025-10-28 14:41:13)
  • 2025年秋550公里40周年大奖赛前十验棚照片 (2025-10-28 14:39:30)
  • 2025年秋550公里(公主岭决赛站)前十验棚照片 (2025-10-28 14:38:04)
  • 2025年秋第五关550公里五关精英赛300元临时成绩 (2025-10-26 19:56:40)
  • 2025年8月16日第五关550公里五关精英赛300元临时成绩 (2025-10-26 19:56:29)
  • 2025年8月16日(400、500、550、500、550)公里五关精英赛200元综合临时成绩 (2025-10-26 19:56:15)
  • 2025年8月16日第五关550公里五关精英赛200元单关临时成绩 (2025-10-26 19:56:04)
  • 2025年8月16日(400、500、550、500、550)公里五关精英赛100元综合临时成绩 (2025-10-26 19:55:55)
  • 2025年8月16日第五关550公里五关精英赛100元单关临时成绩 (2025-10-26 19:55:45)
  • 手机中信网

    首 页  │  推广方式  │  客服中心  │  加盟中心  │  意见建议  │  网站导航  │  APP下载

    Copyright © 2000-2025 www.ChinaXinge.com All Rights Reserved
    中国.深圳 电话:0755-28156678、28156809 传真:0755-28156678
    我要投稿 建议反馈及投诉
    《中华人民共和国增值电信业务经营许可证》ICP证编号:粤B2-20040374
    粤公网安备 44030902002110号