首页·新闻·公棚·协会· 俱乐部 ·商城·论坛·鸽问·日记·分类·鸽业·鸽舍·图库·寻鸽·播客·APP·投稿·帮助· 会员区
中信网

2020年规程(草案)

2019-12-19 13:12:54 湖北荆州市信鸽协会分享

 

 荆州市蓝天致远赛鸽俱乐部2020年度竞 草案

荆州市蓝天致远赛鸽俱乐部为提高我市信鸽竞翔运动水平促进我市竞赛活动的健康发展并与我市会员们共同组建和谐团结互助充满活力的团体极力为广大会员打造一个自愿公平公开公正的信鸽竞翔平台特拟定2020年竞赛规程如下

主办单位(以下排名不分先后)

荆州市蓝天致远赛鸽俱乐部

监督机构荆州市信鸽协会

信鸽协会主席

信鸽协会副主席   毛善武  熊永龙

信鸽协会秘书长董治刚

信鸽协会监事陈家贵 

俱乐部董事长吴继志

俱乐部执行董事长肖志远

俱乐部秘书长董治刚

信鸽协会总裁判长廖世禄

信鸽协会副裁判长董治刚

信鸽协会执行裁判长孙益权

信鸽协会裁判员田后发  何建设  黄远昌    代辉华  陈爱武

                             (会员可自愿报名参加)

信鸽协会司放长孙益权

信鸽协会司放员何建设  田后发黄远昌    代辉华

信鸽协会顾问组 毛善武  熊永龙    陈家贵                 

胡文清  陈孝安  陈大中  赵清华

信鸽协会监督组成员 陈阳平陈家贵万发金毛善武刘涛    李保勇

徐明路王鸣 黄斌 陈鹏    许卫东    蔡佑明

蔡明     雷云高    李庆国

蔡依旺李峰

参赛须知

1请参赛者认真阅读本规程一经参赛即视为对本规程认可须遵守本规程2因运输或遇其它不可预测因素造成赛鸽伤亡本部不负担赔偿责任3当预测或遇恶劣气候时比赛提前或顺延举行4受禽流感或其它不可抗逆因素干扰时本部有权根据上级有关精神将赛事予以

延期或取消举行5比赛因变更后请鸽友注意关注短信通知或本部保持联系和上网查询6凡涉及个人所得应交税等事宜由收益者自理

参赛条件

12020年登记注册的本俱乐部会员均有参赛权交纳会费时间为2020年新足环发售日起会费为60元和20元信息服务费2凡佩戴湖北省信鸽协会发放的全国统一足环和历年来荆州市信鸽协会发放的全国统一足环以及纪念环均有参训及参赛权

3竞翔单上棚号填写须与本部所发会员证注册棚号六位数代码相一致六位数代码中间不得插入-符号例如290051为正确填写29-0051是错误填写)。否则其比赛成绩无效

4参赛者必须认真填写竞翔报名单要求书写工整字迹清楚棚号足环号鸽舍名称鸽舍地址不得漏填错填或涂改否则该鸽比赛成绩无效司放地名空距集鸽时间羽色眼砂和雌雄无论是否填写或填写正确与否不影响比赛成绩

5不允许任何个人私自在参赛鸽身上加盖暗记或藏匿电话号码等违规者取消该鸽比赛成绩6未测距或对空距有异议的会员应在比赛前15天通知裁判组测距比赛成绩公布后凡对空距有异的会员可申请重新测距比赛成绩不变

7因鸽舍搬迁移棚的鸽主必须在赛前15天报请裁判组以便安排对新舍测距凡鸽舍迁址又未重新测距并参赛者视同作弊其比赛成绩无效鸽舍名称不得随意更改需要更改的会员只能在交当年会费时更改中途不得做任何更改

82020年起凡身体残疾的会员及年龄达到60周岁的会员可凭身分证免交60元会费

比赛项目和日程安排

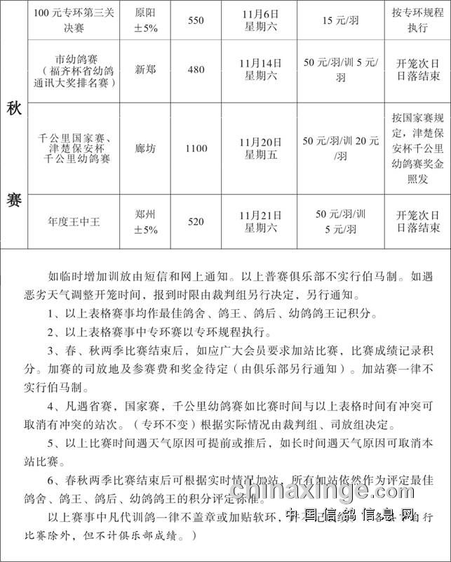
1竞赛项目普赛及专环,幼鸽赛王中王赛省联赛国家赛等2竞赛时间表 以下表格中所有规定的时间统一为暂定时间俱乐部可根据天气原因和其它因素随

时调整比赛时间但必须在集鸽前24小时通知集鸽时间

1奖励规则

a:俱乐部3001000公里普赛幼鸽赛及王中王500公里按集鸽总数10%录取

b:俱乐部各项比赛1-3名发奖杯壹座全部排名以信鸽协会网公布成绩为准比赛结束当天公布成绩统一为初版公示期为三天三日内无疑议则自动转为正版

c:省联赛国家赛成绩均按其相关规定上报执行省联赛国家赛和正大杯设奖收费另定

d:各赛产生的奖金均在正版成绩公布后3天后可到俱乐部领取2指定鸽规则

a:各站均设50元组100元组200元组 300元一把抓500元组 1000元组2000元组

b:指定鸽总金额俱乐部提取10%剩余90%发放奖金

c:指定鸽各项总数不足20羽时奖金一把抓超过20羽不足40羽取前3,(冠军占50%亚军占30%季军占20%);超过40羽取前5冠军占35%亚军占25%季军占20%第四名12%第五名8%)(专环插组以专环规程执行)。

d:2018年度无论普赛特比环赛春秋关赛幼鸽赛王中王赛等和加站赛的指定鸽均在比赛报到期限内录取名次如在规定名次内无一羽指定鸽归巢指定鸽比赛继续进行如在规定报到期限内无一羽指定鸽归巢退还指定费如名次内已有指定鸽归巢按一把抓执行

e:指定鸽成绩不记积分

7最佳鸽舍鸽王鸽后幼鸽鸽王幼鸽不分雌雄奖励办法

A最佳鸽舍评定标准全年各项赛事不分赛事级别累计录取名次最多者胜录取名次相同时计算积分多者胜

B鸽王评定标准全年各项赛事不分赛事级别单鸽累计录取名次最多者胜录取名次相同时计算积分多者胜

C鸽后评定标准全年各项赛事不分赛事级别单鸽累计录取名次最多者胜录取名次相同时计算积分多者胜

D幼鸽鸽王评定标准全年各项赛事不分赛事级别单鸽累计录取名次最多者胜录取名次相同时计算积分多者胜

E最佳鸽舍鸽王鸽后评定程序年度最后一站结束后7日内会员上报书面材料内容包括本舍和赛鸽全年参赛成绩名细棚号赛鸽足环号参赛日期站名名次积分累计)。俱乐部组织裁判核定评定在规定时间内未按要求提交书面材料或材料内容不符者不予以评定做自动弃权处理

 

F凡全年在本俱乐部各站比赛中获得名次的赛鸽均可获得积分,(包括国家赛

省赛)。指定鸽名次均不列入积分范围8本规程所有指到积分的地方均为分速计算

竞赛裁判执裁管理

1赛站裁判值班编组:(全部人员为荆州市信鸽协会备案下派裁判员副裁判长与司放长)。

2实行总裁判长负责制全年赛事执裁工作由总裁判长副裁判长司放长全权负责负责安排各赛站工作对竞赛发现的问题负责处理重大问题请示俱乐部顾问组及片长共同研究处理

3值班裁判长对值班赛站工作全权负责负责当班赛站工作安排以及人员管理发现问题及时处理重大问题请示总裁判长研究处理值班裁判长和裁判人员必须提前一小时到俱乐部准备比赛集鸽工作每站比赛开笼后必须有两位及两位以上裁判在赛鸽未到前到俱乐部值班

4执裁人员必须遵守公平公开公正的原则依照荆州市信鸽协会和蓝天致远赛鸽俱乐部竞赛规程及国家信鸽裁判法规定严格执裁

5全体执裁人员和工作人员要服从工作安排团结协作为全体会员做好竞翔服务工作

6全体裁判员必须持证上岗并认真负责的保管好集鸽设备设施如丢失或损坏由裁判组全体负责赔偿7严禁执裁人员和工作人员营私舞弊一经发现取消裁判资格并视情节轻重严肃处理或开除会籍涉及到经济的由舞弊人赔偿8每次比赛结束当日裁判组必须在无异议产生的情况下公示当日比赛的初版成绩

9俱乐部将根据省鸽协和市鸽协要求择优推荐自愿申请的会员参加每年的裁判员培训班具体报名登记时间为每年元月份开年会时培训时间省鸽协定后另行通知

训放规定及说明

训放时间将根据天气情况适时通知

遇雨取消训放或者顺延司放点遇雨或遇特殊天气可请示缩短训放里程或返加市内司放

非会员或会员未交本年会费者不得参加训鸽俱乐部可随时抽查有权处置非正常参训鸽

病鸽一律不能上笼请会员互相监督

训放严格按时间进行训鸽车超时不等

为了保证会员的赛鸽健康训放时值班裁判可随时插查会会员赛鸽是否健康如有问题一律不准训放

 

参赛集鸽程序和规则

集鸽时间以短信和网上公布及竞赛项目表为准望广大会员自觉遵守

参赛鸽主必须缴纳了本年会费佩戴由湖北省信鸽协会发售的足环才具有参赛资格其它省市协会足环取消其参赛资格并且不予发放奖金

比赛集鸽过程采用了电子监控系统监督特比环赛事需摄像扫描存档备查集鸽时扫描电子环电脑打出竞赛单参赛鸽主如对竟赛单有疑议须在集鸽结束前向裁判组提出否则自行承担责任

集鸽时参赛鸽加盖印章无电子扫描设备的会员不能参加比赛不允许贴软环和自己加盖暗记的赛鸽参加本部比赛只能训放

病鸽不准参赛裁判发现有病鸽参加应拒绝收鸽

参赛集鸽时不读电子环资料集鸽时参赛鸽电子环与足环棚号不相符鸽主不得将该鸽送入工作棚扫描鸽主无论是有意还是无意将该鸽送入集鸽工作棚或已入鸽车的一律不准再退出工作棚同时该鸽取消参赛资格作训放处理即不记录电脑资料不盖印章不退参赛费

集鸽时发现足环破损字迹辨认不清足环变形或鸽足爪有伤变形执裁人员应拒收该鸽并将情况上报当班裁判长核查行为恶劣的俱乐部有权追究鸽主责任

在每站集鸽前值班裁判长监督电脑员校对所有集鸽电脑时间同步与北京时间保持相对一致

会员戴错电子环责任自负取消比赛成绩比赛集鸽时一律不写电子环请会员自觉遵守

所有在俱乐部注册的会员均可报名参加裁判工作必须在每站比赛集鸽前三天向裁判负责人员报名以便合理安排工作人员

比赛司放规则

各赛站司放组不少于三人组成即司机两人司放裁判一人大奖赛国家赛及联赛特殊赛事或特殊情况由组委会增派监放人员

司放小组人员应积极参与当班集鸽协助现场工作人员收鸽入笼装棚拆棚做好服务工作

司放人员必须遵纪守法遵守交通规则增强道路安全意识执行司放任务时一律不准饮酒如因酒后驾驶带来的一切后果由司放人员自行负责。)

司放人员到达司放地后要及时了解当地天气综合情况并将司放地天气坐标等情况通报值班裁判长执行当班值班裁判长的指令并按指令的地点时间准确司放

司放人员必须按相关赛距规定定时给赛鸽喂食喂水

训赛车返程后应及时对车辆笼板进行清洗消毒确保鸽车清洁卫生

赛鸽比赛报到规则

a每位会员在交纳当年会费同时必需登记本鸽舍的上传电话号码电话号码有变动时及时到俱乐部更改如因未及时到俱乐部变更上传电话号码所产生的一切后果自负会员在缴纳二OO年会费时必须确定棚号棚户名鸽主实名登记本舍固定电话号码和手机号码中途变更号码需要重新申请登记

b在每次比赛前会员自行检测自己的电子扫描设备如遇鸽钟在自家不上传时拿到俱乐部检测如俱乐部检测后是设备问题设备返厂维修维修费用自理不懂设备检测的会员可到俱乐部咨询

c参赛鸽归巢后因计时设备故障不能计时的一律取消成绩计时设备指西安科汇设备

d在设备正常情况下赛鸽归巢后必需在10分钟内上传如在俱乐部电脑上显示归巢时间与上传时间差超过10分钟的取消成绩凡在规定时间内无法在自家上传的会员无论什么原因一律取消比赛成绩任何会员不能在俱乐部上传特比环按特比环规程执行

e会员需自行检查自己的上传电话费如因无上传费或电话线路问题而引起的不上传按上条规程执行

f联赛需填写报名单具体程序适时通知

g为防止AB棚的出现所有会员除了本人在俱乐部登记的电话号码上传或俱乐部上传外到其它任何会员家电话上传的成绩无效俱乐部电脑上只要反应出不是你本人登记的本棚户电话号码成绩作废。)

h千公里比赛如遇鸽钟不上传12小时内持鸽钟到俱乐部上传仍按鸽钟时间计算成绩超过12小时一律取消成绩

i鸽主电子扫描系统如发现故意篡改数据和开封其成绩将视为无效俱乐部将对鸽主以舞弊论处取消其比赛资格没收其电子扫描产品情节严重的将开除会籍如涉及到经济将没收其本人全年奖金

j会员应及时关注自己的电话报到费请会员赛前自行检查上传话费不会者可以到俱乐部查询如费用不足时及时到俱乐部充值确保比赛正常进行如因无上传费所造成的一切后果自行负责

k电子足环在集鸽时能正常扫描集鸽如果赛鸽归巢时不能扫描该鸽无比赛成绩俱乐部不承担由此发生的经济责任l赛鸽归巢过程中遇到特殊情况如突然停电等原因而导致赛鸽归巢时数据没有被采集的请预备好备用电池盒里的电池请会员自备好备用电源

m会员在赛鸽归巢后必需在10分钟内上传成绩在俱乐部电脑上显示超时上传的成绩无效如有疑议者可到俱乐部电脑上查询荆州市信鸽协会网站上将公布被取消成绩鸽明细

n比赛现场直播网址为www.029019.com  

       俱乐部网址为http://hbjzgx.chinaxinge.com.

       会员充值如遇困难可以到俱乐部充值

比赛验鸽规则

a当班裁判根据电脑汇集的本站赛事初步排名对排名前三的赛鸽由值班裁判及时到鸽主家验棚验鸽指定鸽冠军四至十名抽查验鸽不合格的取消本鸽成绩顺序后延补充

b普赛及市幼鸽王中王验鸽内容本俱乐部会员缴纳了当年会费棚号脚环号暗章环标证指定鸽冠军由鸽主拿到俱乐部验鸽或裁判上门验鸽

c专环大奖赛验鸽内容本俱乐部会员缴纳了当年会费棚号脚环号暗章环标证密码并实名制专环前三名值班裁判上门封钟等待裁判长上门后按程序验鸽1-10名和指定鸽前三名在接裁判电话后须及时到俱乐部验鸽

d获奖鸽外观与分速时间是否存在非正常体能状况和飞行状况被验鸽100米离舍放归情况体能状况和飞行状况不相符者及离舍验放不归者裁判可当场取消其成绩

e参赛获奖鸽上传名次后无法验鸽及鸽主拒绝上门验鸽裁判应向总裁判长汇报取消其成绩

f检查鸽主掌中宝时间是否与俱乐部电脑时间一致如设备有损伤时间不相符该成绩无效

g电子环在集鸽入笼时会写入赛事密码一旦发现电子足环上传密码和入笼密码不一致或0成绩无效

十一足环发售

1荆州市蓝天致远赛鸽俱乐部组织的各项赛事足环包括国家赛省级联赛为中鸽协和省协配发的全国统一足环荆州市信鸽协会所领足环均由本俱乐部统一发售

2足环统一发售价

2020年普环每组30电子环卡环7/

3会员购买足环时必须缴纳当年会费注册棚号登记报到固定电话号码填写会员证足环记录以备存档参赛验鸽比赛验鸽时上传资料与以上记录不符取消比赛成绩

4足环发售时间和会费缴纳测距换证及新会员入会

a20191217日开始统一起售包括秋季专环)。地点荆州市蓝天致远赛鸽俱乐部办公点b各县市做好安排在上述时间内领取足环办理会费手续

十二为了体现赛事的公平公正公开2020年起本俱乐部实现全透明化集鸽司放验鸽的程序具体实施方案如下

1集鸽时安装监控设备全程监控赛鸽扫环盖章上笼会员有疑问时可随时调取监控录像查看

2集鸽完毕后所有参赛鸽明细清单网上公布

3联赛全国赛时邀请外地协会裁判参与集鸽司放及验鸽工作

4过路票据并照相全过程网上公布如遇到意外情况无法与外地协会裁判联系上由裁判长决定司放。)

5特比环及大赛时由片区片长及下面县市安排会员押车及司放6电脑主机安装监控设备全程监控电脑主机的工作情况在比赛时监控设备不准关闭7每站比赛在产生前三后裁判组必须在30分钟内派遣裁判上门验鸽下面县市会员除外。)

8验鸽时把前三名及指定鸽冠军的足环环标证暗章鸽钟及鸽态照相上网公布

十三端正赛风文明赛鸽

1以社会主义核心价值观为指导以创建文明赛鸽为基本原则服从荆州市蓝天致远赛鸽俱乐部统一领导遵守政策法规执行荆州市蓝天致远赛鸽俱乐部章程和荆州市蓝天致远赛鸽俱乐部规章制度及竞赛规程

2在荆州市蓝天致远赛鸽俱乐部训赛活动中无理取闹污蔑和诽谤及破坏俱乐部声誉的或阻碍裁判人员执行公务者辱骂裁判人员者视情节轻重及造成后果给与取消参赛资格取消该次或全年成绩并追回奖品证书及奖金停止或取消会籍等处分造成严重后果者交治安部门处理

3参赛鸽主对竞赛有争议问题应在该站比赛成绩公布后当天内以书面形式向市竞赛仲裁委员会提出申诉并缴纳500元申诉费市仲裁委员会接到申诉后应尽快调查审议作出裁决申诉胜诉如数退款败诉不予退款

4在运输和比赛过程中突发不可抗拒因素而导致赛鸽丢失或者死亡本赛鸽俱乐部不承担任何赔偿责任凡已办理入笼比赛手续者便视同认可本条款5在俱乐部举办的各种活动中会员在现场滋事闹事则开除会籍所有在外无故造谣诽谤损害俱乐部形象利益破坏团结的会员开除其会籍

十四赛鸽拍卖

1凡被评为本年度鸽王鸽后的1-3名及幼鸽鸽王的1-3名赛鸽必须参加年底拍卖会拍卖所得俱乐部提取20%做为拍卖费用80%归鸽主所得

2广大会员除规定要拍卖的赛鸽外可自愿拿出本舍优良种鸽及优胜赛鸽参加年终拍卖会拍卖奖金俱乐部提取15%为拍卖会费用其余85%由鸽主所得

3所有拍卖鸽必须提交该鸽血统书或赛绩资料

十五本规程由荆州市信鸽协会荆州市蓝天致远赛鸽俱乐部裁判组共同制定

十六本规程由荆州市蓝天致远赛鸽俱乐部拟定最终仲裁权属荆州市信鸽协会最终解释权 属荆州市蓝天致远赛鸽俱乐部。(本规程不含专环规程)。

 


   
 

 发布时间:2019-12-19 13:12:54 刷新时间:2019-12-19 13:12:54 打印发表评论】 【关闭窗口

 相关信息:
  • 信鸽转让启示 (2017-12-16 14:15:11)
  • 17年度鸽王鸽后幼鸽鸽王最佳鸽舍 (2017-12-10 17:11:16)
  • 2017年11月22日全国千公里联赛廊坊站比赛成绩 (2017-11-30 18:45:49)
  • 2017年11月26日480公里新郑站年度王中王比赛集鸽成绩 (2017-11-26 21:01:41)
  • 2017年11月26日480公里新郑站年度王中王比赛冠亚季军 (2017-11-26 21:00:39)
  • 2017年11月22日全国千公里联赛廊坊站比赛冠亚季军 (2017-11-26 20:54:57)
  • 2017年11月22日全国千公里联赛廊坊站比赛冠亚季军 (2017-11-26 20:54:54)
  • 2017年11月26日480公里新郑站年度王中王比赛指定鸽 (2017-11-25 21:43:44)
  • 2017年11月26日480公里新郑站年度王中王比赛集鸽清单 (2017-11-25 21:25:43)
  • 2017年11月22日全国千公里联赛廊坊站比赛集鸽清单 (2017-11-22 18:01:55)
  • 手机中信网

     相关评论: 我要评论

    本信息由各协会自行发布,随文评论的开关及管理归各协会自行管理。
    发表评论
    用 户:   *   匿名:
    验证码:     点击更换验证码 ( * 填入数字时注意用半角格式,验证码出错帮助)
    内 容:   *


    发表评论须知:
    1、严禁对个人、实体、民族、国家等进行漫骂、污蔑、诽谤;
    2、网友应自觉遵守《互联网电子公告服务管理规定》、《全国人大常委会关于维护互联网安全的决定》等国家各项相关法律法规及相关规则;
    3、网友应对所发布的信息承担全部责任;
    4、网站管理人员有权保留或删除评论中的信息内容;对于严重违反发表评论须知的网友,网站管理人员有权屏蔽其帐号;
    5、网站对发表评论须知保留变更及最终解释权;
    6、发表评论即表明已阅读并接受以上条款。

    回页顶
    首 页  │  推广方式  │  客服中心  │  加盟中心  │  意见建议  │  网站导航  │  APP下载

    Copyright © 2000-2026 www.ChinaXinge.com All Rights Reserved
    中国.深圳 电话:0755-28156678、28156809 传真:0755-28156678
    我要投稿 建议反馈及投诉
    《中华人民共和国增值电信业务经营许可证》ICP证编号:粤B2-20040374
    粤公网安备 44030902002110号