首页·新闻·公棚·协会· 俱乐部 ·商城·论坛·鸽问·日记·分类·鸽业·鸽舍·图库·寻鸽·播客·APP·投稿·帮助· 会员区
中信网

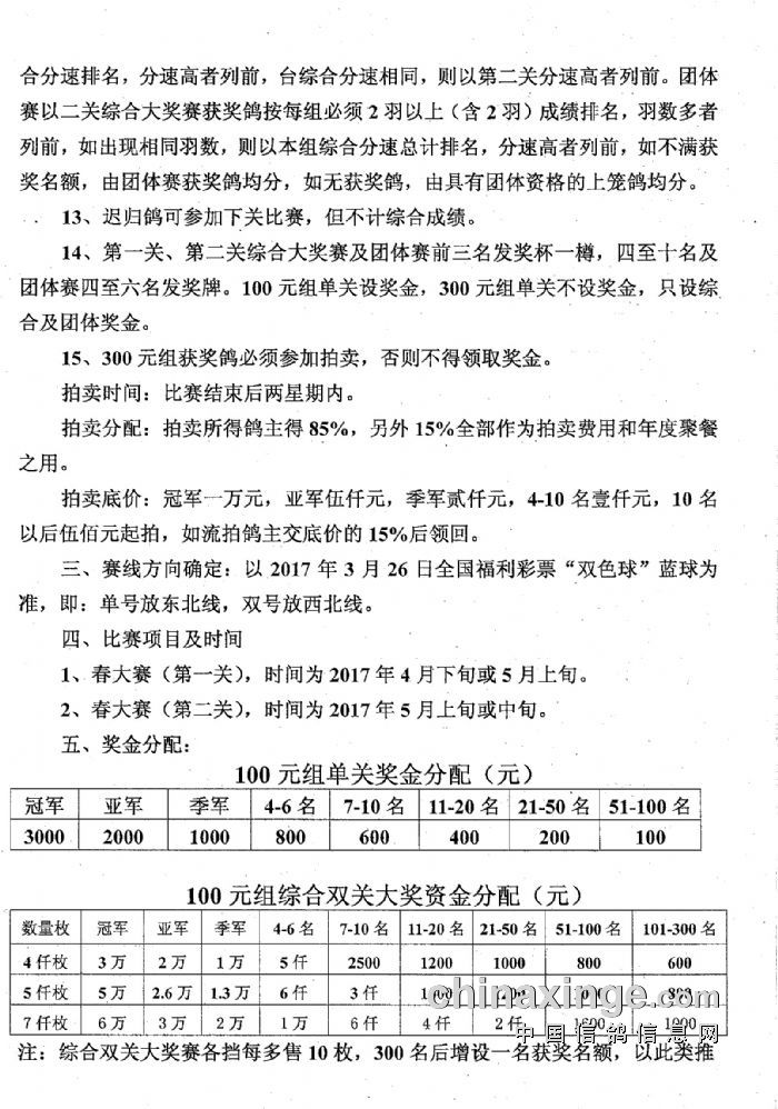
2017年市鸽会春季竟翔规程

2016-5-2 23:59:12 江西南昌市信鸽协会分享



   
 

 发布时间:2016-5-2 23:59:12 刷新时间:2016-5-2 23:59:12 打印发表评论】 【关闭窗口

 相关信息:
  • 南昌市信鸽协会2024年秋季竟翔规程2 (2024-10-6 23:29:35)
  • 南昌市信鸽协会2024年秋季竟翔规程1 (2024-10-6 23:10:57)
  • 南昌市信鸽协会春季大赛二关综合团体成绩 (2024-5-15 21:37:33)
  • 南昌市信鸽协会春季大赛二关综合成绩 (2024-5-15 21:36:17)
  • 南昌市信鸽协会春季大赛500公里第二关成绩 (2024-5-15 21:35:05)
  • 南昌市信鸽协会春季三关鸽王综合赛成绩 (2024-5-15 21:32:24)
  • 南昌市信鸽协会500公里普赛第三关成绩 (2024-5-15 21:28:35)
  • 南昌市信鸽协会2025年春季大赛竟翔规程 (2024-5-5 10:56:27)
  • 南昌市信鸽协会2024年春季竟翔规程 (2024-5-5 10:53:48)
  • 南昌市信鸽协会2024年春季大赛360公里第一关成绩 (2024-5-5 10:35:32)
  • 手机中信网

     相关评论: 我要评论

    本信息由各协会自行发布,随文评论的开关及管理归各协会自行管理。
    发表评论
    用 户:   *   匿名:
    验证码:     点击更换验证码 ( * 填入数字时注意用半角格式,验证码出错帮助)
    内 容:   *


    发表评论须知:
    1、严禁对个人、实体、民族、国家等进行漫骂、污蔑、诽谤;
    2、网友应自觉遵守《互联网电子公告服务管理规定》、《全国人大常委会关于维护互联网安全的决定》等国家各项相关法律法规及相关规则;
    3、网友应对所发布的信息承担全部责任;
    4、网站管理人员有权保留或删除评论中的信息内容;对于严重违反发表评论须知的网友,网站管理人员有权屏蔽其帐号;
    5、网站对发表评论须知保留变更及最终解释权;
    6、发表评论即表明已阅读并接受以上条款。

    回页顶
    首 页  │  推广方式  │  客服中心  │  加盟中心  │  意见建议  │  网站导航  │  APP下载

    Copyright © 2000-2026 www.ChinaXinge.com All Rights Reserved
    中国.深圳 电话:0755-28156678、28156809 传真:0755-28156678
    我要投稿 建议反馈及投诉
    《中华人民共和国增值电信业务经营许可证》ICP证编号:粤B2-20040374
    粤公网安备 44030902002110号