首页·新闻·公棚·协会· 俱乐部 ·商城·论坛·鸽问·日记·分类·鸽业·鸽舍·图库·寻鸽·播客·APP·投稿·帮助· 会员区
中信网

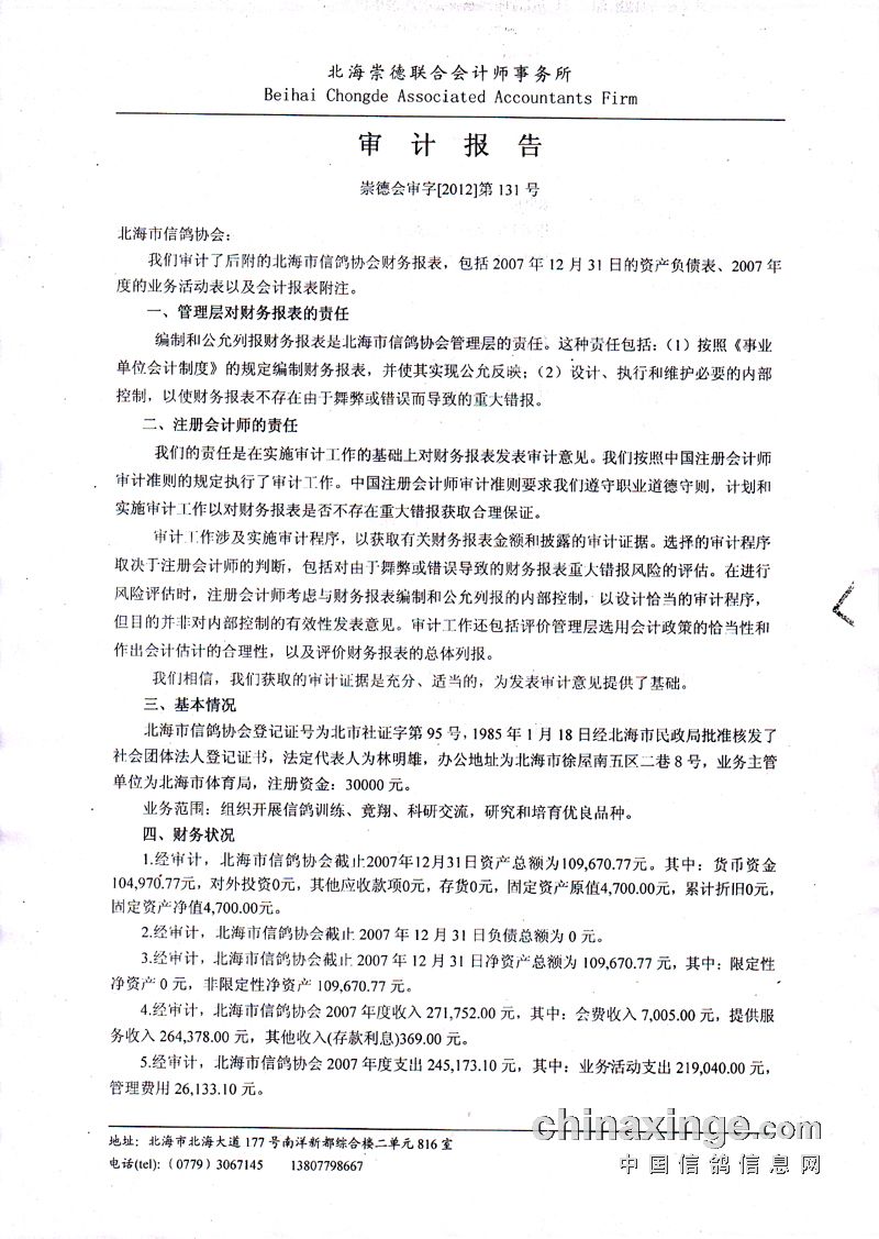
关于主管部对北海市信鸽协会财务审计公告

2012-6-4 0:55:08 广西北海市信鸽协会分享

 

 

 

 

 

 

 

 

 

 

 

 

 

 

 

 

 


   
 

 发布时间:2012-6-4 0:55:08 刷新时间:2012-6-4 0:55:08 打印发表评论】 【关闭窗口

 相关信息:
  • 融安站买奖赛获奖名单 (2025-11-4 0:03:17)
  • 两关综合赛获奖名单 (2025-11-3 23:57:23)
  • 两关综合(正环)获奖名单 (2025-11-3 23:54:51)
  • 两关綄合成绩 (2025-11-3 23:48:02)
  • 三关赛第二关融安站实时上传 (2025-11-2 7:39:15)
  • 三关赛第二关融安站买奖名单 (2025-11-1 21:45:40)
  • 三关赛第二关融安站上笼名单 (2025-11-1 21:38:07)
  • 三关赛第一关柳州站入格名单 (2025-10-28 0:07:57)
  • 柳州站三关赛第一关获奖名单 (2025-10-26 23:06:20)
  • 柳州站买奖赛获奖名单 (2025-10-26 23:01:11)
  • 手机中信网

     相关评论: 我要评论

    本信息由各协会自行发布,随文评论的开关及管理归各协会自行管理。
    发表评论
    用 户:   *   匿名:
    验证码:     点击更换验证码 ( * 填入数字时注意用半角格式,验证码出错帮助)
    内 容:   *


    发表评论须知:
    1、严禁对个人、实体、民族、国家等进行漫骂、污蔑、诽谤;
    2、网友应自觉遵守《互联网电子公告服务管理规定》、《全国人大常委会关于维护互联网安全的决定》等国家各项相关法律法规及相关规则;
    3、网友应对所发布的信息承担全部责任;
    4、网站管理人员有权保留或删除评论中的信息内容;对于严重违反发表评论须知的网友,网站管理人员有权屏蔽其帐号;
    5、网站对发表评论须知保留变更及最终解释权;
    6、发表评论即表明已阅读并接受以上条款。

    回页顶
    首 页  │  推广方式  │  客服中心  │  加盟中心  │  意见建议  │  网站导航  │  APP下载

    Copyright © 2000-2026 www.ChinaXinge.com All Rights Reserved
    中国.深圳 电话:0755-28156678、28156809 传真:0755-28156678
    我要投稿 建议反馈及投诉
    《中华人民共和国增值电信业务经营许可证》ICP证编号:粤B2-20040374
    粤公网安备 44030902002110号