首页·新闻·公棚·协会· 俱乐部 ·商城·论坛·鸽问·日记·分类·鸽业·鸽舍·图库·寻鸽·播客·APP·投稿·帮助· 会员区
中信网

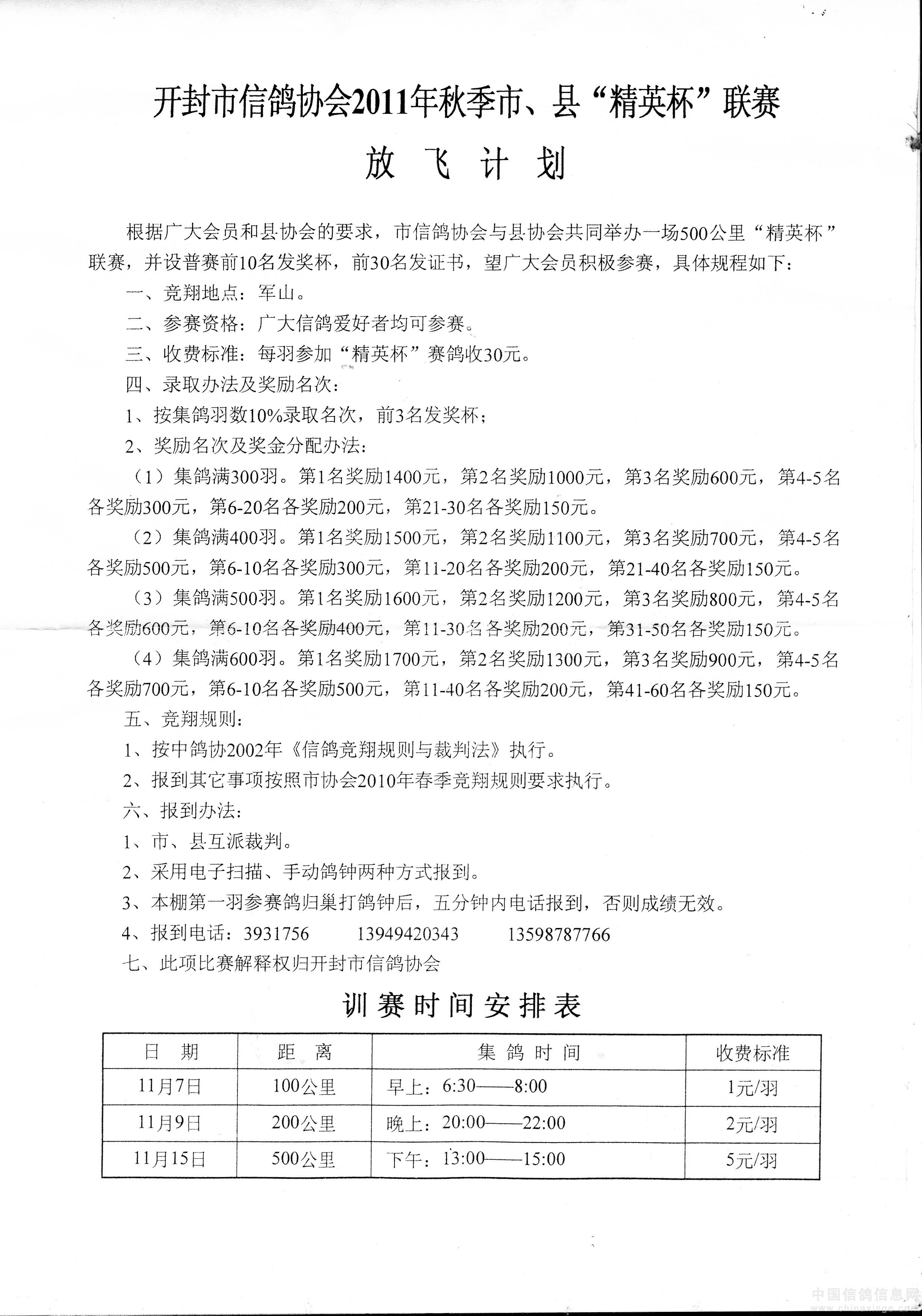
开封市信鸽协会2011年秋季市、县“精英杯”联赛放飞计划

2011-11-1 20:31:31 河南省开封市信鸽协会分享


   
 

 发布时间:2011-11-1 20:31:31 刷新时间:2011-11-1 20:31:31 打印发表评论】 【关闭窗口

 相关信息:
  • 2025年第25届国家信鸽比赛武汉赛区本市成绩 (2025-5-21 11:03:52)
  • 2024年开封市信鸽协会工作总结 (2024-12-31 12:16:47)
  • 关于公布2024年签约开封市信鸽协会信鸽竞赛名录的通知 (2024-7-9 9:57:17)
  • 开封信鸽协会2024年(二十四届国家赛)500公里比赛成绩 (2024-5-13 13:31:19)
  • 关于公布2024年签约开封市信鸽协会信鸽竞赛名录的通知 (2024-5-8 8:51:30)
  • 签约2024年开封市信鸽协会竞赛名录的通知 -新增 (2024-4-23 11:10:04)
  • 拟定2024年签约开封市信鸽协会 信鸽竞赛名录的通知 (2024-3-28 10:46:13)
  • 开封信鸽协会2023年秋季三关大奖赛第一关军山站-单关前200名成绩 (2023-10-23 15:14:51)
  • 开封市信鸽协会2023年秋季三关赛260公里测试赛 (2023-10-12 11:08:53)
  • 开封市信鸽协会2023年秋季三关赛260公里测试赛前100名成绩公布 (2023-10-12 11:00:53)
  • 手机中信网

     相关评论: 我要评论

    本信息由各协会自行发布,随文评论的开关及管理归各协会自行管理。
    发表评论
    用 户:   *   匿名:
    验证码:     点击更换验证码 ( * 填入数字时注意用半角格式,验证码出错帮助)
    内 容:   *


    发表评论须知:
    1、严禁对个人、实体、民族、国家等进行漫骂、污蔑、诽谤;
    2、网友应自觉遵守《互联网电子公告服务管理规定》、《全国人大常委会关于维护互联网安全的决定》等国家各项相关法律法规及相关规则;
    3、网友应对所发布的信息承担全部责任;
    4、网站管理人员有权保留或删除评论中的信息内容;对于严重违反发表评论须知的网友,网站管理人员有权屏蔽其帐号;
    5、网站对发表评论须知保留变更及最终解释权;
    6、发表评论即表明已阅读并接受以上条款。

    回页顶
    首 页  │  推广方式  │  客服中心  │  加盟中心  │  意见建议  │  网站导航  │  APP下载

    Copyright © 2000-2026 www.ChinaXinge.com All Rights Reserved
    中国.深圳 电话:0755-28156678、28156809 传真:0755-28156678
    我要投稿 建议反馈及投诉
    《中华人民共和国增值电信业务经营许可证》ICP证编号:粤B2-20040374
    粤公网安备 44030902002110号